20 dBm BLE для электросчетчиков. У нас есть решение!
МТ-Системс предлагает решения для приборов учета электроэнергии.
Приказом ПАО «Россети» от 21.02.2024 № 77 введен в действие новый стандарт СТО 34.01-5.1-009-2024 ПРИБОРЫ УЧЁТА ЭЛЕКТРОЭНЕРГИИ. Общие технические требования. Настоящий стандарт распространяется на интеллектуальные приборы учета электроэнергии и обязателен к применению с 1 июля 2025 года. Среди прочих требований стандарта, в него включены требования к модулям связи, в частности, к радиоинтерфейсу Bluetooth. Среди них ключевым для разработчиков оборудования является требование повышенной выходной мощности – от 18 до 20 dBm. Дело в том, что в подавляющем большинстве случаев выходная мощность устройств Bluetooth, имеющихся на рынке, составляет менее 10 dBm (10 мВт), в редких случаях до 14 dBm (25 мВт). Для удовлетворения требований стандарта СТО 34.01-5.1-009-2024 требуется использовать дополнительный усилитель мощности (PA – power amplifier). Помимо этого, необходимо также будет доработать программное обеспечение, реализующее стек протоколов Bluetooth, что также является нетривиальной задачей.

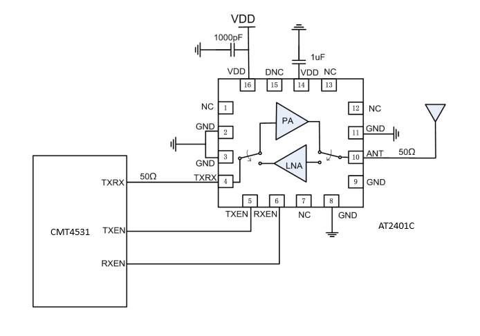
Компания МТ-Системс предлагает готовое решение данного вопроса. Система на кристалле (SoC) CMT4531 от компании HopeRF это высокопроизводительная микросхема со сверхнизким энергопотреблением, поддерживающая стандарт BLE 5.1. Она оснащена 32-разрядным ядром ARM Cortex®-M0, имеет частоту до 64 МГц, 48 кБ встроенной памяти SRAM и 256 кБ флэш-памяти. Выходная мощность CMT4531 составляет 6 dBm, поэтому для удовлетворения требований СТО 34.01-5.1-009-2024 МТ-Системс предлагает PA AT2401C, обеспечивающий выходную мощность до 21 dBm (мощность может регулироваться для достижения необходимых значений).
Мы предлагаем для наших клиентов пример дизайна CMT4531+AT2401C. Кроме того, дизайн клиента возможно отправить на проверку в компанию HopeRF (в части Bluetooth) и получить рекомендации по его оптимизации.
Также, компания HopeRF по нашей просьбе доработала собственный стек Bluetooth с целью поддержки усилителя AT2401C. Эту доработку мы также готовы предоставить нашим клиентам.
Микросхемы CMT4531 и AT2401C серийно выпускаются, образцы ожидаются на складе в 1 квартале 2025 года.
Для быстрого освоения SoC CMT4531 производитель предлагает отладочное средство в виде USB-донгла HM-BT4531B Dongle.
По вопросам приобретения и технических консультаций просьба обращаться к нашим специалистам по телефону +7 (812) 325-36-85 или по электронной почте semi@mt-system.ru
|
Оформите заявку на сайте, мы свяжемся с вами в ближайшее время и ответим на все интересующие вопросы.
|
Написать сообщение
|
| Курс на сайте | ||
| $1 | = | 1 ₽ |
| Курс ЦБ РФ | ||
| $1 | = | 76.053500 ₽ |


